Gufo FAQ
聯絡我們
Hi!我是GufoFAQ小助手,歡迎使用智能問答服務,我可以幫您找到驊宏資通的相關資訊!
※本系統回答由【生成式 AI】生成,僅供初步參考之用。
讓驊宏協助您
關於AZION
解決方案
產品資訊
Gufonet專區
企業永續發展
新聞媒體
投資人專區
Investors
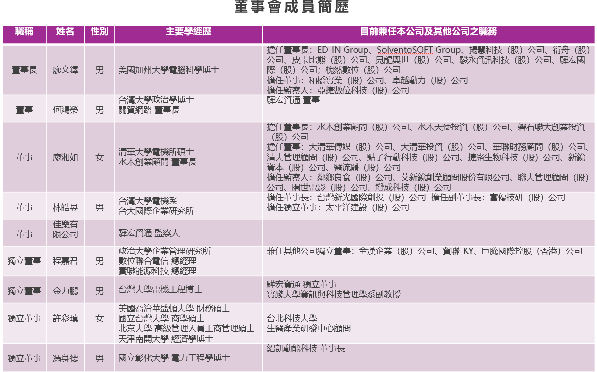
為達成企業永續發展,驊宏資通追求穩健經營、遵循法規,持續強化董事會職能、提升經營管理團隊的管理能力,降低營運風險,同時落實誠信經營,使資訊揭露高度透明化,以確保股東權益。
本公司董事會成員具備包括財金、商務、及不同產業背景之專長領域。此外,董事會成員組成,在性別及年齡亦呈現多元化。
本網站使用cookies以提昇您的使用體驗及統計網路流量相關資料。繼續使用本網站表示您同意我們使用cookies。我們的隱私及Cookie政策提供更多關於cookies使用及停用的相關資訊。